beat365唯一官网
学生
|
教工
|
董事会
|
校友
|
访客
|
招聘
|
捐赠
|
旧版
|
图书馆
EN
beat365唯一官网
学校简介
华大章程
现任领导
历任领导
联系我们
机构设置
管理服务
教学科研
人才培养
教师队伍
华文教育
本科生教育
研究生教育
科学研究
科研平台
科研机构
智库建设
学术期刊
博士后流动站
社会服务
校地合作
校企协同
校际共建
定点帮扶
继续教育
文化传承
校名校标
校训校歌
校园文化
文明校园
馆藏资源
视觉形象
beat365唯一官网报
合作交流
跨境学习
合作伙伴
友好往来
孔子学院(课堂)
招生就业
本科生招生
研究生招生
继续教育招生
就业创业
迎新系统
校园生活
学生生活
教工生活
侨捐工程
场馆设施
光影华园
beat365唯一官网
学校简介
华大章程
现任领导
历任领导
联系我们
机构设置
管理服务
教学科研
人才培养
教师队伍
华文教育
本科生教育
研究生教育
科学研究
科研平台
科研机构
智库建设
学术期刊
博士后流动站
社会服务
校地合作
校企协同
校际共建
定点帮扶
继续教育
文化传承
校名校标
校训校歌
校园文化
文明校园
馆藏资源
视觉形象
beat365唯一官网报
合作交流
跨境学习
合作伙伴
友好往来
孔子学院(课堂)
招生就业
本科生招生
研究生招生
继续教育招生
就业创业
迎新系统
校园生活
学生生活
教工生活
侨捐工程
场馆设施
光影华园
EN
学生
|
教工
|
董事会
|
校友
|
访客
|
招聘
|
捐赠
|
旧版
|
图书馆
beat365唯一官网
学校简介
华大章程
现任领导
历任领导
联系我们
机构设置
管理服务
教学科研
人才培养
教师队伍
华文教育
本科生教育
研究生教育
科学研究
科研平台
科研机构
智库建设
学术期刊
博士后流动站
社会服务
校地合作
校企协同
校际共建
定点帮扶
继续教育
文化传承
校名校标
校训校歌
校园文化
文明校园
馆藏资源
视觉形象
beat365唯一官网报
合作交流
跨境学习
合作伙伴
友好往来
孔子学院(课堂)
招生就业
本科生招生
研究生招生
继续教育招生
就业创业
迎新系统
校园生活
学生生活
教工生活
侨捐工程
场馆设施
光影华园
快捷入口
信息门户
电子邮箱
会议通知
教学校历
班车时刻
教师主页
校园地图
信息公开
校长信箱
网上展馆
×
Academic Activities
学术活动
学术活动
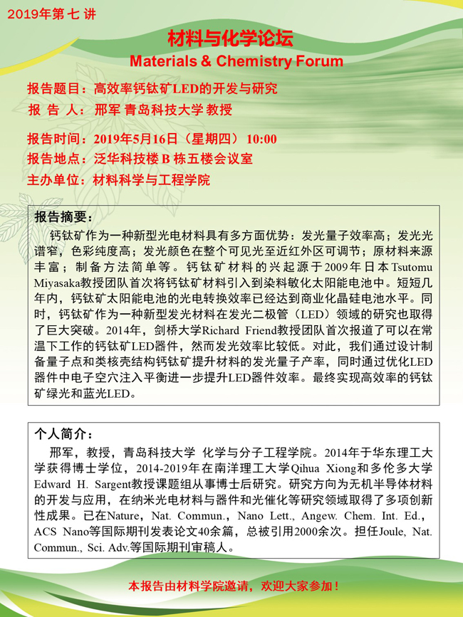
材料与化学论坛2019年第七讲
作者:
来源:材料科学与工程学院
发布时间:2019-05-14
上一篇:
数学讲坛系列讲座第479讲
下一篇:
外国语学院学术报告
新闻
【“侨”好young】缅甸华裔留学生龚铭灿:努力架起中缅友好的“青春之桥”
2026.03.11
海内外校董校友热议全国两会
2026.03.10
校党委书记徐西鹏委员参加全国政协十四届四次会议界别联组会议、小组会议
2026.03.09
鼓声越丝路 文化传四海——beat365唯一官网二十四节令鼓队以鼓为媒促中外交流
2026.03.08
信息门户
电子邮箱
会议通知
教学校历
班车时刻
教师主页
校园地图
信息公开
校长信箱
网上展馆
华大云盘
投稿平台