10月5日,beat365医学院基因组学研究所Philipp Kapranov教授团队发布了核苷酸精度的可应用于多种哺乳动物组织细胞类型的AP位点检测新方法SSiNGLe-AP,在行业内首次以碱基分辨率揭示哺乳动物DNA中全基因组AP位点分布模式。该研究在Nature Communications在线发表,文章题为“Complex genomic patterns of abasic sites in mammalian DNA revealed by a high-resolution SSiNGLe-AP method”。

图1.单核苷酸精度AP位点检测方法SSiNGLe-AP
据了解,该研究是课题组在先前研究发表的世界上首个单核苷酸分辨率的SSB(DNA单链断裂)检测技术——SSiNGLe(Cao et al,Nature Communications,2019,期刊亮点研究)的基础上,进一步拓展开发的适用于AP位点检测的研究方法——SSiNGLe-AP(图1),并独创性地开展了一系列研究。该研究拓展了高精度的DNA损伤检测方法,极大地丰富了DNA损伤资源库,同时为后续的DNA损伤作用机制、衰老以及癌症研究提供了新思路。

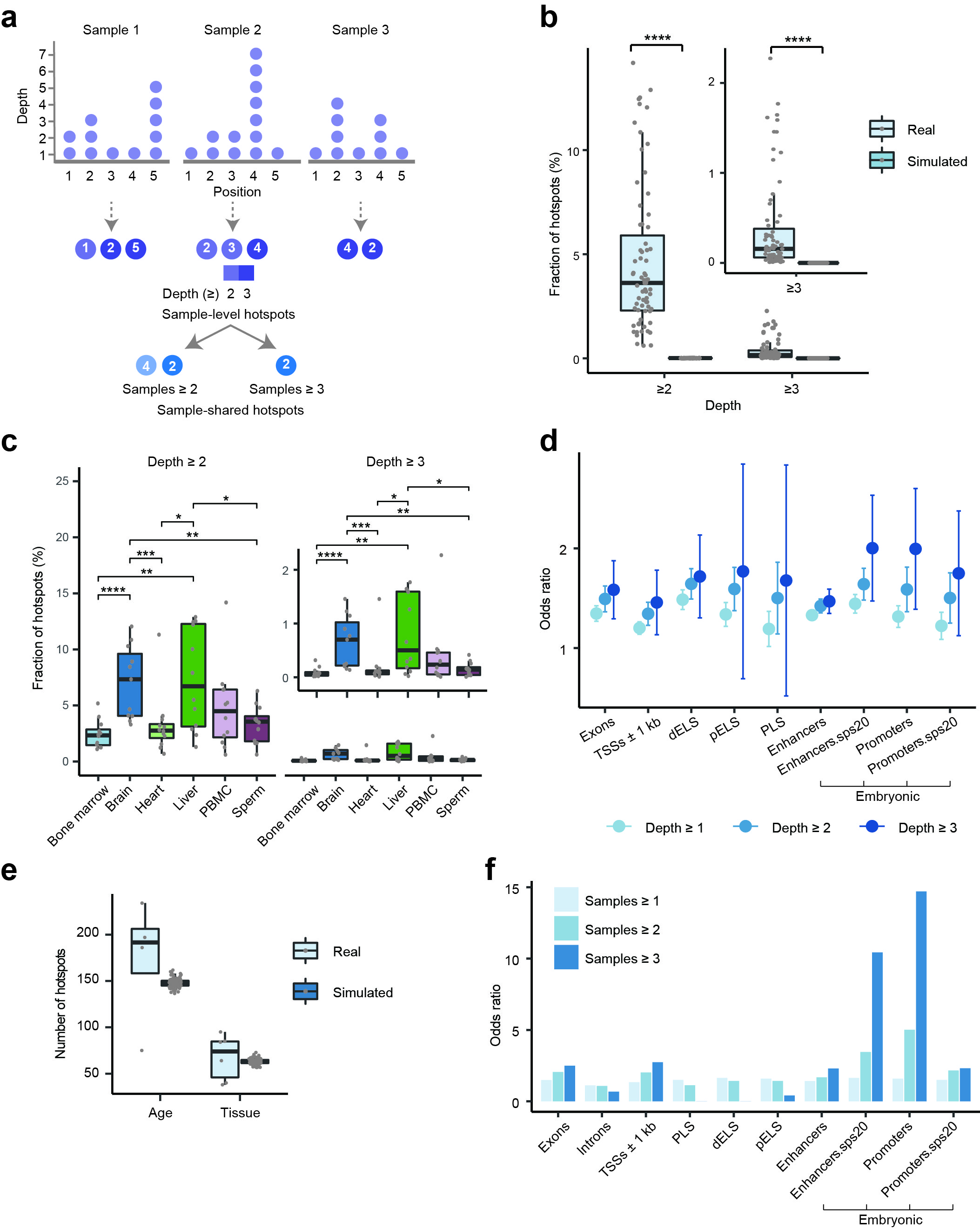
图2.小鼠基因组中AP热点的特性。a样品水平AP热点以及样品共享AP热点的指示图。b样品水平AP热点的存在。c样品水平AP热点在不同组织中的比例。d样品水平热点在外显子及不同基因组元件中的富集情况。e年龄及组织特异性样品水平AP热点的存在。f样品共享热点在不同基因区域及基因组元件处的富集情况。
该研究发现:AP位点在基因组中非随机分布,显著富集于外显子和调控区域;哺乳动物基因组中存在着很多AP热点,其在外显子和调控区域的富集信号更强,并且进一步实验发现部分AP热点很可能是由BER途径产生;AP位点分布及其与年龄的相关性具有组织特异性;AP位点受基因表达水平的影响,倾向于富集在高表达基因区域。
该研究论文以beat365医学院博士生蔡烨为第一作者,博士生王芳、张雨菲等参与了研究工作,Philipp Kapranov教授为通讯作者,曹慧芬博士为共同通讯作者。该研究受到国家自然科学基金、福建省自然基金、厦门市科学基金委、beat365唯一官网中青年项目等基金资助。
(编辑:刘沛)