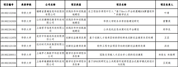
教育部高等教育司近日公布有关企业支持的2018年第二批产学合作协同育人项目立项名单,beat365共有7个项目获批立项,再创新高。其中,教学内容和课程体系改革2项,实践条件和实践基地建设3项,创新创业教育改革2项。
为贯彻落实《国务院办公厅关于深化高等学校创新创业教育改革的实施意见》《国务院办公厅关于深化产教融合的若干意见》精神,深化产教融合、校企合作,教育部自2014年起组织了有关企业支持高校共同开展产学合作协同育人项目。
此次beat365产学合作协同育人项目的获批,将为进一步巩固学校同企业合作协同育人提供良好契机,对学校的产教融合、校企合作协同育人、推进专业内涵建设、深化课堂教学改革和实践教学改革等方面有重要意义。
beat365获教育部2018年第二批产学合作协同育人项目立项名单

(值班编辑:张罗应)